Summa sidvisningar

torsdag 2 december 2021

Continued, Kenwood TR-851/TR-751Repair potentiometers

RIT och RF GAIN Potentiometrarna

Dessa lider av samma svaghet i ALPS potentiometrarna som VOL och SQ potentiometrarna.
Dom går sönder inuti och ett intermittent eller konstant glapp uppstår mellan kolbanorna och den svepande delen.

Som tur är går det fortfarande hitta 2x10kohm ALPS potentiometrar med separata manöver.
Då byter man bara ut potentiometern men man får kanske anpassa benen lite för att nå båda raderna med monteringshål på kretskortet


En hel ny ALPS med 2x10kohm på separata axlar
avståndet är mindre så man får anpassa lite


Som tur är går det dessutom att laga orginal potentiometern med lite hjälp av ett mikroskop,  lite epoxy lim och en tunn lödkolvsspets.


Man får göra två nya nitar med t.ex komponentben eller annan metalltråd.

De vita plastbitarna har fått lite epoxy som håller fast de svepande fingrarna i potten, och en touch av lödkolven där man kan få plasten att smälta att skapa en liten kant eller krage i orginal hålen

Squelch och Volym Potentiometrarna


Ett sorgligt kapitel..

min potentiometer hade både trasig svepare som inte gick att återanvända och en trasig kolbana där ett ben ramlade av


Min ful-lösning på problemet blev att montera två trimpotentiometrar i rad på den delade axel från orginal potentiometrarna, en 50Kohm samt en 10Kohm.
Livslängden på trimpotentiometrar är inte så lång, men det får bli nuvarande val av komponent.

Tanken var att inte ha en omkopplare med, utan dra ut +13V DC kabeln som ON/OFF styrning.


Man förstorar hålet för trimmejseluttaget för med en borr till axelns minsta diameter,
sen anpassar man hålet till den ovala axeln med en liten borrmaskin och slipstift.



Utmaningen blir den större axeln, man måste hitta en trimpot som har tillräckligt med material i centrum att bearbeta.


Det går inte montera potentiometrarna direkt på orginalkretskortets platser - 
så jag använde lackerad koppartråd 0.4mm diameter - som förbinder potentiometrarna med kretskortet.
Det blir en semi-flexibel montering utan bra komponentstöd, men axeln sitter fortfarande i chassi genomföringen med en mutter

Det hela får plats i radion men man får isolera koppartrådarna mellan chassi, kretskort och koppartrådarna med isoleringstejp eller kaptontejp

Potentiometrarna sitter lite löst på axeln och fjädrar lite när man vrider axlarna, en liten rörelse som krävs eftersom man inte kan göra hålen i pottarna helt perfekt med en handhållen maskin och då blir det ett litet fel som måste kompenseras med att potentiometrarna vickar lite på sig när man vrider axel.

En liten bonus var att jag kan fortfarande använda orginal ON/OFF omkopplaren,  i nödfall, eftersom den smalare axeln löper lätt igenom den modifierade potten.
Så länge orginal spårryttare sätts tillbaka på axelns ända, kan man med den trycka  på orginal omkopplarens plastram och på så sätt klickar omkopplaren som den ska.

Men - ska man använda orginal ON/OFF omkopplaren ofta, vilket jag INTE kommer att göra, så måste man ha ett mothåll bakom omkopplarhuset.
Eftersom nitarna som håller ihop den gamla lösningen är borta - så finns inget mothåll. 
Jag satte en liten plastbit bakom omkopplarhuset efter att radion var ihopmonterad.

Alternativ

Man kan tillverka nya axlar och återanvända axelhållaren, tanken med det är att ha en betydligt smalare axel i anslutning till trimpotentiometrarna eftersom det är lite knepigt att förstora centrumhålet i squelch trimpotten utan att försämra trimpottens funktion lite.
Man skulle också kunna ha en knopp som limmas på änden på den smalaste axeln efter montering av volym trimpot och på sätt kunna använda orignal av/på omkopplaren.
Ett problem kvarstår, hur sammanfogar man orginal kretskort med axelhållaren dvs. ett mothåll behövs om omkopplaren ska användas då axel för volymen trycks in mot omkopplaren.
Iden med att använda lackerad koppartråd är lite riskabel eftersom benen på trimpotentiometrarna böjs lite och därmed kan ett glapp uppstå internt i trimpotten. Kanske ska man använda en lite grövre koppartråd som håller trimpot på plats och sen vanlig kopplingskabel på de resterande benen.

Iden med digitala potentiometrar är intressant, titta på t.ex MAX5440 (40kohm) som styr med s.k rotary encoders, kanske en bra ide att använda liknande.
Det finns s.k dual encoder with push button , man hittar t.ex EC11EBB24C03 Dual Axis Encoder with push button, som skulle passa rätt bra men har ingen gänga.


tisdag 30 november 2021

part 2, TS-790 CAT interface & audio

 Jahapp

1: steget att få CAT QRV har gått bra

Med FTDI USB-TTL serial konverterkortet direktkopplat till ACC1 uttaget på radio så hoppade CAT igång rätt omedelbart, med inverterade RTS,CTS,RxD,TxD signaler i EEPROM via FT PROG.
Med FT PROG i FTDI FT2323RL så sattes alla TTL ovan till INVERTED samt att  strömbegränsningen höjdes från 90mA till 200mA för att eventuellt driva två optokopplare med FT2323RL.

Även ljudinterfacet är igång med 600:600 ohms isolationstransformatorer och trimpottar.
Så första MGM QSOet är genomfört och det gack bra.

2:a steget är att skapa separation av jord mellan radio och dator, dvs. den gemensamma jordpunkten i CAT interfacet ska brytas upp med hjälp av optokopplare, på samma sätt som Kenwood orginal tillbehöret IF232C gjort. IF232C var gjord för RS-232 dvs. inte USB, samt kräver två separata nätdelar.

Det finns digitala TTL/CMOS isolatorer med eller utan integrerad DC/DC isolerad försörjning - kostar lite mer och eventuellt så kommer DC/DC kretsen PWM frekvens att störa radio eftersom DC/DC använder höga switchfrekvenser med så små inbyggda induktorer. 
Sen finns det USB-USB isolatorer men det blir ingefär samma problem med den isolerande DC/DC kretsen där med.
Man skulle kunna välja en digital isolator utan integrerad DC/DC och göra en extern DC/DC lösning med betydligt lägre PWM frekvens (kHz) som kanske ger mindre störningar i en VUSHF radio.
Oavsett så bör man ha nån RFI krets för att ta bort PWM oljud - ytterligare komponenter krävs :(

Så - en optokopplarlösning med separat DC regulator blir valet här.


Gjorde ett prototypkretskort för fyra optokopplar-IC och lite passiva kringkomponenter.


Kretskort med toner transfermetoden igen, endast optokopplare, motstånd, kondensatorer och ferritgenomföringar fick vara med här

Det fungerade inte alls att lägga detta kretskort mellan FTDI och ACC1, nivåerna tycks bli fel.

Tänker man lite på hur RTS/CTS fungerar, radio vill ha inverterad logik, dvs. normalt ligger det +4.8V på RTS/CTS och när data strömmarna ska stoppas, ligger det +0.16V på RTS/CTS under en kort tid.
Så - utan +4.8V så kommer varken radio eller dator att vilja sända på TXD.

Kenwood IF232C:
  • TXD RXD uses negative logic
  • CTS from computer, at low - radio sends no data
  • RTS to computer, at low - computer sends no data
Så en ny kretslösning med dessa fyra optokopplarna krävs, som ska ha två separata jordar och två separat +5V matningar.

Mäter man på radio och dator FTDI kortet:
  • RTS/CTS +4.8V (data enabled), +0.16V (data disabled)
  • TXD/RXD +0.15-0.8V (varierande data flöde)
Frågan är hur man löser två +5V matningar?

På datorsidan finns en Vbus +5v inbyggt på FTDI kortet, enkelt men lite farligt eftersom det är USB spänningen från datorns USB uttag som direktmatas, man får ha nån typ av skydd här, PTC eller en DC regulator eller seriemotstånd

På radiosidan så har FT-790 inga +V spänningar nånstans i ACC1 eller ACC4 kontakterna, inte bra.
Man får alltså dra en separat +13V DC kabel till samma nätaggregat som TS-790 använder sig av, plus se till att det finns en +5V regulator samt en tålig jordning mellan interfacet och radio.

+5V regulatorn blir nog en MIC2920A 400mA "bullet proof" LDO i SOT-223 format med s.k foldback current limiting, dvs. en typ av strömbegränsning är inbyggd om det blir kortis på utgången.
Adderar 0.1uF på ingången och 10uF på utgången för att ta bort ev. självsvängningar på ostabilitet.

Logikschema: radio till vänster, dator till höger, optokretsen i mitten

Ovan är nuvarande tanke, en icke-inverterande opto koppling med ett 1K->4.7K motstånd från kollektor till +5V och ta ut TTL signaler på kollektorn.
Man skulle kunna ha en inverterande opto koppling med 1K->4.7K motstånd från emitter till minus och ta ut TTL signaler på emittern.
Eller så gör man båda kretsarna på en och samma gång så har man både inverterad och icke inverterad på samma opto transistor med två 1k motstånd på respektive kollektor och emitter.

Kommer det att funka?

Win10 på min dator har nån kontroll som stänger av USB portarna om man labbar lite med dessa.
Så att ha gått från COM4, så är Win10 uppe i COM11 och man får byta fysisk USB port då och då.
Oklart om detta går att fixa i efterhand, trots allt har jag använt FDTI USB och motsvarande USB-TTL hårdvara dvs. kända OEM produkter.

Nästa steg

Prova ut lösningen med separata +5V DC försörjningar
Labbtest på bänk, sen prova med radio och FT232RL interface
Nytt kretskort med fler komponenter, avkoppling, strömbegränsningar samt med stiftlister för in och ut, kan montera FTDI kortet och ACC kabel där.

Audio för MGM


I ACC2 uttaget på TS-790 finns det som behövs för ett ljudkortsinterface, förutom DC matningspänning.
  • pin 3 som ger RX audio och som ansluts till SPEAKER line out
  • pin 11 som ger TX audio och anslut till MIC line in
  • pin 4,8,12 jord



Från vänster, PnP USB ljudkort, troligen ett Nedis USCR10051BU, EAN 541281026631
med nån krets som liknar PCM2704 "16bit stereo DAC with USB interface" med 48kHz sampling (som MGM mjukvaran WSJT m.fl vill ha) och dynamik 98dB, nåt billigt mao. som använder microsåfts USB PnP audio drivers

Till höger, två 600:600 isolationstransformatorer, på bilden har endast en potentiometer monterats, men det var nödvändigt att ha potentiometer på båda transformatorerna.

I mitten USB FTDI TTL serial interface för CAT


måndag 8 november 2021

Kenwood from 80's CAT serial interface to USB

Kenwood from 80's CAT interface to USB

Skaffade en begagnad Kenwood VUSHF radio och började genast gå igenom möjligheterna till att köra MGM med CAT kontroll.

Orginal tillbehör är Kenwood IF-232C som gör ett seriellt interface men har stor D-sub RS-232 kontakt samt anslutning till ACC1 DIN kontakt på radion.

Information och schema om interfacet hittar man på nätet, denna informationen ingår inte i orginal manualen för radion.



ACC1 DIN kontakten med 6 pinnar är lätt att skaffa.
Det man bör notera är att TTL signalerna är inverterade för dessa Kenwood typerna.
Andra radiofabrikat använder icke-inverterade TTL signaler.

Här ser man igen att TTL signalerna är inverterade för TXD och RXD.
Detsamma gäller även för Kenwood CTS och RTS, trots valet av symboler på ovanstående schema.


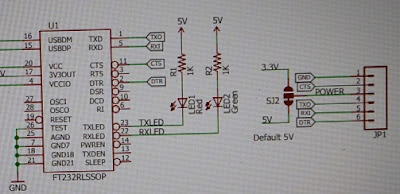
USB -> TTL INTERFACE 5V & Inverterade signaler


Sparkfun DEV-09716 Ett FTDI USB-TTL serial kort med miniUSB och stiftlist.

Hittade ett USB till Seriellt interface med en FT232RL krets, beställde detta kort.
Notera att Kenwood använder 5V TTL signalering på ACC1 kontakten, man gör en lödbrygga på kretskortet där man väljer mellan 3.3V eller 5V TTL.

Man får korsa alla TTL ledarna TXD->RXD, CTS->RTS för att få kommunikationen att fungera.

Med FT PROG, som finns att ladda ned från FTDI hemsidan, så kan man lätt ändra på handskakningen med hårdvaran, dvs. sätta RTS, CTS, TXD, RXD till INVERTED.
Man gör en template i FT PROG, applicerar template'n och sen skriver in template'n i EEPROM på detta kretskortet, sen har man anpassat sig till Kenwood's inverterade TTL signaler.
Det finns en bra tutorial på FTDI FT PROG hemsidan.

Just detta FTDI kretskort verkade passa bra - MEN det finns ett problem här!

Tittar man på kretsschemat på denna produkt ser man att man inte har lagt ut RTS på stiftlisten, av nån anledning så ha man valt att istället lägga ut DTR.
TXD, RXD och CTS finns på stiftlisten redan.

Orsaken till denna pinlayout är att DEV-09716 kortet är avsedd för Arduino applikationer där DTR används flitigt.
Det finns säkert andra färdiga kort med RTS på stiftlisten, men jag hittade inga just då.


Så jag gjorde en modifiering på kretskortet.
Pinne 2 är DTR
Pinne 3 är RTS
Lyfte upp pinne 2 helt från kretsbanan, flyttade pinne 3 litet för att ge plats för en lödpunkt.
Lackerad koppartråd 0.15mm diameter byglar nu mellan IC kretsen pinne 3 och stiftlisten.
Man kan tro att det räcker med att återanvända den befintliga kretsbanan men den förstörs lätt när man försöker lyfta på pinne 2, så då drar man en isolerad ledare istället.

Provkörning


Med korsad TTL kabel mellan stiftlist och ACC1 6-pol DIN på Kenwood, samt ett omprogrammerat och fullt fungerande USB FTDI interface med 5V TTL nivåer är det dax att prova CAT control.

Provade med WSJT-X som redan var installerat och har viss CAT styrning.
Första steget är att konfigurera radiointerfacet för CAT control


Det är nästan omöjligt att hitta nån referens till serieinterfacet om baudrate med mera.
Men ovanstående inställningar fungerar fint. Det mesta är självförklarande, det är hårdvaruhandskakning med RTS/CTS som gäller och PTT via CAT.

Beroende på Kenwood modell så är det olika bra support i DLL filerna, t.ex har man en TS-790 så fungerar det dåligt i WSJT-X, väljer man istället "fel" radio, t.ex TS-850 så fungerar den profilen mycket bättre på TS-790.

Provar man det TEST CAT så ska inga felmeddelanden dyka upp.

Provat CAT styrningen genom att byta moder i WSJT-X, varje mode har sin fördefinierade aktivitetsfrekvens, och byter man till FT8 så ställs VFO på den förprogrammerade frekvensen 144.175MHz.
Provar även PTT med TUNE funktionen i WSJT-X och radion växlar mellan RX <->TX

I WSJT finns en CAT control delay på 1sekund eftersom POLL INTERVAL är som kortast 1sekund.
Ändrar man frekvens med VFO ratten så följer WSJT efter med en liten delay.

Det är lite förvånande att synk mellan WSJT och radio är så pass långsamt, både frekvens och PTT har rätt lång delay.



Original Kenwood IF-232C radiointerface har jobbat med isolering av signalerna, dvs. man har separerat signaljord i dator från signaljord i radion. Samt isolerat signalledarna genom ett antal optokopplare.

Så här anger man problemen i orignal texten för interfacet:


Med den hårdvara jag använt hittills så stör USB-FTDI interfacet Kenwood radions 144Mhz mottagare MEN först efter att man stängt ned WSJT-X och USB FTDI device't inte används - DÅ först hör man tydligt att interfacet ger ifrån sig ett knastrande ljud i 144MHz mottagaren. 
Notera att jag använde en mobilantenn som satt väldigt nära radio, med en fast antenn så lär det störa mindre..

Man kan gå två vägar, addera fler RFI åtgärder med avkopplingskondensatorer samt ferriter och använda samma jord eller även göra tillägget och separera jord dator/radio genom optokopplare - på samma sätt som Kenwood's orginal radiointerface gjorde redan på 80talet.
Det man pekar ut är att radiointerfacet och radion ska ha samma nätaggregat, och datorn ett annat nätaggregat.
Att ha samma jordpunkt i radiointerfacet men med separata nätdelar i dator och radio kan betyda problem och jordloopar kan skapa strömmar som kanske kan bli skadliga.

Kvar att göra:

Addera USB Ljudkort
RFI åtgärder på USB anslutningarna

onsdag 6 oktober 2021

122GHz radio - attempt being QRV on 122GHz

122GHz 

bandet med 2.4mm våglängd - 123.25-123GHz


Hängde på den andra omgången på fundräser där VK3CV tillverkade ytterligare en batch med 122GHz radio som är baserade på frontendradar IC modulen TRA120-002 från SilikånRadar som klarar 119 till 125GHz. TRA120-002 är en QFN32 förpackning och inte helt enkelt att hantera i hemmalabbet så ett förmonterat kretskort är bra!.

Chaparralmatare och kretskort med 122GHz TRA krets samt frekven och övervakning
Kit med kavitetskopplare, chaparral matare samt kretskort med PIC och TRA kretsarna


I mitten ser man TRA modulen som kavitetskopplaren skruvas fast över.


Finns redan mycket skrivet om denna krets om man söker lite på nätet.

Det intressanta med modulen är:
IC modulen har inbyggda antenner för RX och TX, i en liten offset konfiguration.
Den är avsedd för radarapplikationer upp till 10m, eller upp till 100m med en dielektrisk lins.
Modulen har inbyggt nätverk för två antenner, en inbyggd RX LNA , en mixer för en nedkonverter som kan konfigureras till IF på t.ex 144MHz för en yttre mottagare.
TX genereringen sker direkt i modulen med hjälp av 120GHz LO och VCO. Man ansluter mikrofon eller CW nyckel till kretskortet. Uteffekten inne i modulen utan antenner är runt -3dBm vilket är rätt bra uteffekt! med tanke på den höga frekvensen.
De inbyggda TX/RX antenner har en teoretisk gain på 10dBi med en 30graders lob.
En extern PLL och en referensfrekvens (1 PPS eller 10MHz) ansluts och modulen startar och kontrolleras av en yttre PIC processor som har ett RS232 interface, ett antal fördefinierade frekvenser , beacon CW keyer, samt IF på 144MHz. Man kan modulera med t.ex CW /FMCW samt FM tal.

Som matare finns två varianter, en matare för en parabol (med runt 9dBi gain), samt ett koniskt horn (med runt 22dBi gain) för direktstrålande bruk.

Chaparral parabolmatare med koppling till TRA kretsen
Längden på matarens vågledare är justerbar för att nå bästa resultat.



Beställde parabolmataren - som består av en kavitet/vågledardel samt ett chaparral matare i två delar för parabolen.
Har inte sett någon som provat med dielektrisk lins.

En 60cm parabol vore kul men med tanke på att loben blir runt 0.3grader är det ingen enkel portabelstation, det krävs bra tripod, koll på azimuth, kikarsikte, finjusteringar och en hel del trial-n-error för att nå de riktiga distanserna samt även bra väderförhållanden som ger låga förluster. 
Man kan ju ha en mycket mindre parabol, eller ett mycket större koniskt horn - låt se om det blir tillfället att prova det i framtiden.


Tänkte i första hand göra en portabelstation med enbart det koniska hornet, för kortare distanser, kanske kontakter mellan 1 och 8km skulle gå att genomföra om båda stationerna har det koniska hornet.

Det koniska hornet har jag tillverkad av aluminium.

Hornet är 20mm längre axiellt än tidigare skisser, och borde ha några fler dB gain än det tidiga skisserna. Öppningen på hornet är densamma ID på 23mm. Kaviteterna samt vågledaren är inbyggda i hornets bas och fäste som inkapslar RX/TX antennerna på TRA IC.

Vidvinkeloptiken på kameran gör bilden lite skev ;)
Hornet är svarvat ur 30mm OD aluminium rundstång

Vågledaren är brotschad till 2.00 mm, sen får man göra 4st M2.0x0.
4 skruvhål för att fästa mataren över TRA kretsens antenner.


Att tillverka detta koniska horn kanske ser enkelt ut, men man måste tillverka egna verktyg för att kunna göra den sista delen av den inre sektionen av mataren där man ansluter till vågledaren - samt att göra de två kammrarna för kaviteterna.

Utformandet av konen är inte komplicerad matematik, mekaniskt på en svarv krävs en del trix för att nå samma precision som i teorin.

Om jag tillverkar ett till horn, så kommer jag utforska möjligheten att ha ett tvådelat horn, en liten sektion för kavitet och övergång mellan vågledare och inre kon, samt en längre sektion som utgör resten av hornet fram till öppningen.

fredag 3 september 2021

SM7NCL summer activities JO66

SM7NCL in JO66JI



144MHz 

 A little sample from the log of the 144 MHz activites during July and August - fantastic tropospheric propagation during several days. 90% are FT8 contacts. 
Also activated Nordic Activity Contest.

A lot of DL, PA stations QRV, nice to log G and F also. Tried many times for OY but did not hear anything on FT8 at least

I used a 15el yagi, 150Watt amplifier with a single SD1485-2, 7meter of 1/2inch coax, IC-706 "Mk1" and a analog radiointerface to my laptop running WSJT-X

15 element Yagi old design



It was fun with so many stations are QRV
I do lack CW the  activity which adds even more fun - compared at staring at the laptop ;) and some odd clicks in the GUI
Not many contacts needed the extra sensitivity of MGM during this period, most was heard by ear and CW QSO's are quicker

Did try some MSK144 as meteors ramped up a little as Perseids was getting closer, also got request for FSK144.
Thing is  - in my opinon (and others) FSK144 is BETTER than MSK144 when it comes to decoding in the decoding window.
Also - WSJT-X has excluded FSK144 from the MODE option, while MSK144 is the only option.
So - I do not appreciate this move at all, QSO automation before actual performance is really not the way to go IMHO.
So - in the next update on my laptop I will uninstall WSJT-X and change main MGM SW where both FSK144 and MSK144 are available.


432 & 1296 MHz


Additionally, also activated 432 and 1296MHz random and Nordic Activity Contest
On 432, using a TR-851E, the 250W PA broke down and 25W was used with the 13el yagi
On 1296, using a transverter, no LNA available but QRV with a 100W PA and 33el yagi

Station


The antenna rotator is an old bell-type casting from US, turns very slow, has very noisy gears and the positioning wirewound potentiometer has some weak spots. 

Could be a CDE AR-33 or similar antenna rotator.

NoiseMachine




Did refurbish the bearings and gears by cleaning up and apply new marine grade grease (less aggressive for metal corrosion, does low temperatures and is water "resistent"). The motor capacitor was replaced as it was found dead.
The US type rotator is about to be replaced with a JA type rotator - faster and less noisy.

Using short length of low loss coax is a nice feature, as I lack LNA's on all bands.

Antenna is 25meter above sea level, and only 6m above ground -  meaning that energy is absorbed in the nearby trees - which is not a good thing for the DX's especially above 432MHz ;)

The 2m yagi is an old wrecked CueDee 2x15el X-yagi, now reduced to a horisontal-only yagi, as most directors and insulators was broken and bent.
The 13el 70cm yagi is in good conditions, a Vårgårda yagi. Would like to get hands on a larger yagi to gain some gain 8)
The 23m yagi is unknown brand, maybe made in DL, and has reasonable return loss in the driven folded dipole with a 1:4 semirigid coax balun


MICROWAVE ACTIVITY JO66

A joint effort with SM0RJV we managed to participate in Nordic Activity Contest microwave section July.

QRV on 5.7GHz and 10GHz as SM6RJV/P in JO66




Weather was unpredictable but lucky enough the rain clouds was kept on a distance while sun set over Kattegatt. Almost no wind during the operation.
Also lucky to have some troposphering enhancement over water to OZ, and also lucky to have RainScatter propagation northbound. 
Manged to complete 16 QSO in total before the 12V lawnmower battery lost its capacity/voltage after about 2hours of operation.

After dismantling the station and returning to homes, heavy wind gusts, lightning and heavy rain set in.

Station by SM0RJV
A 80cm dish with dual-band feedhorn, about 1W on both bands
Tripod mount with fixed 360 scale and an added vertical aluminium tube for dish mount
IF transciever IC-9700 and laptop with 4G internet connection, running waterfall software and on-line chat.
IC-9700 consumes quite a bit of ampere with all features in use ;) 
( compared to a FT-290R with no features available ) 
So a heavy 60Ah 12V car battery should allow 4hours of operation in NAC

måndag 28 juni 2021

DC to 10GHz divide by 10 prescaler

Min frekvensräknare klarar som mest 2400MHz och en nedskalare är ett komplement för att kunna mäta högre frekvenser, målet var att kunna mäta en bit över 11GHz.

I ett tidigare projekt sattes en dela med 8 nedskalare ihop med hjälp av surplusdelar med SOIC-8 komponenter. På bilden ser man utklippta kretskort som fått nytt liv i en liten plåtlåda och med semirigida koaxer med SMA kontakter. Fungerar fint - men koaxerna är känsliga och dela med 8 går ju fint men det vore kul att prova en ny design

HMC368 delar med 8, klarar upp till 12GHz.


Nu fanns möjligheten att skaffa nya nedskalarkretsar och denna gången var målet att sätta ihop en dela med 10. Den mest ekonomiska lösningen var att använda två separata kretsar, först en som delar med 2 och sen en som delar med 5. Många dela med 10 nedskalarkretsar som klarar 10GHz eller mer har ett högt pris och/eller finns i kapslingar som inte går att hantera i hemmalabbet pga. de små dimensionerna

HMC361 delar med två upp till lite över 10GHz. Finns som SOIC8 kapsel och har bra data

HMC438 delar med fem upp till 7GHz vilket räcker till eftersom maximal frekvens blir runt 5-6Ghz när HMC361 delat en gång

Adderade en MMIC ERA-1SM (i nån typ av micro-x kapsling) framför HMC361 i ett försök att få lite mer känslighet i kretsen och en skyddskrets.
ERA-1SM ska klara DC-8GHz med full spec. och kanske lite till i frekvens
En 500ohm potentiometer sätter rätt spänning till ERA-1SM, från +5V regulatorn till +3.4V på mmic.
Hade ingen bredbandig drossel för DC spänningen så den finns inte med i kretsen. Däremot provades en liten öppen bredbands uW stub på DC ledaren, oklart om den tillför något eller ens om storleken är korrekt ;)

Adderade spänningsregulator 8M05B (i DPAK format) för att slippa ha externt 5V nätaggregat och kunna använda +12V. Tre tantalkondensatorer på 10uF vardera samt tre 2.2nF keramiska kondensatorer kopplar av lägre frekvenser. En grön LED indikerar att regulatorn ger utspänning

komponenterna i kretsen

Locket på lådan (notera att dämpsatsen sitter på fel plats i blockschemat ;)    )


Tillverkade ett kretskort på tunt teflonmaterial lämpligt för GHz. Använde toner transfer metoden som jag skrev om tidigare. De keramiska RF kondensatorerna är storlek 0605 och resistorerna är 0805 samt 1206

Missade att HMC438 i beställningen att kretsen hade en "mini-so-ep" kapsel, dvs. jag satte en SOIC-8 i CAD PCB programmet och fick i efterhand modifiera kretskortet för hand under mikroskopet för att passa den betydligt mindre kapseln

Båda HMC kretsarna har en liten exponerad metallyta på undersidan av kapseln som ska lödas fast i jordplanet/kylytan och det krävs lite uppvärmning av både kretskort och komponent för att få lödningen att hända

Nya teflonkretskortet i nymodifierad låda, ingång till vänster, utgång till höger, dämpsatsen är på bilden på cirka 3dB och har bytts ut till en 7dB

Lådan blev lite mer robust än min tidigare dela med 8 krets. En surpluslåda som innehållet rensades ut och i metallfräsen gjordes plats för kretskortet med ny planfräst yta
Extern DC matas via en genomföringskondensator på några nF samt några hålferriter på DC ledaren i lådan

8M05B ska klara 500mA men behöver lite kylning via lådan och IR termometern visar 61 Celcius på regulatorn efter en tids drift. HMC kretsarna ligger lite lägre i temperatur, runt 50 Celcius

Volt

Ampere

Lite data i kretsarna

ERA-1SM har som mest 12dB gain och +12dBm UT vid 3.4V / 40mA

HMC361 vill ha som minst -15dBm IN och max +2dBm IN vid 11GHz
                 ger mellan -8 och +3dBm UT vid cirka +5V och 80mA

HMC438 vill ha som minst -15dBm IN och max +5dBm vid 5-7GHz
                 ger -1dBm UT vid cirka 5V och 80mA


Det innebär att man måste ha en dämpsats mellan MMIC och första nedskalaren för att inte överskrida maximal nivå på ingången om man råkar driva MMIC maximalt.
Minst -6dB dämpning verkar rimligt
En pi-dämpsats med vanliga E12 resistorvärden blir :

Med  120ohm 2st och 1st 47ohm viket ger 7.4dB dämpning. 

Alternativt 2st 150ohm och ett 39ohm ger 6.2dB dämpning


Mellan respektive nedskalare ser det inte ut att behövas en dämpsats

Mellan frekvensräknaren och nedskalaren behövs ingen dämpsats då min relativt okänsliga frekvensräknare behöver typ -5 till +10dBm för att hoppa igång på GHz räknandet.


Provkörning

Med +12V matning så drar hela kretsen cirka 200mA

Provkörning, med 3GHz så visas 300MHz. Plus lite korrigering för felvisning antingen i signalgeneratorn eller frekvensräknaren.Efter ett par timmars drift så är korrigeringen N.00136MHz på signalgenerator för att frekvensräknaren ska visa N.00000 med fem decimaler nollade

Signalgenerator

Frekvensräknare

Inga tendenser till självsvängning syns, dvs. frekvensräknaren är stilla och visar inget ovanlig udda frekvens utan insignal.

Det finns ett område där en för svag insignal skapar nån typ av oklar frekvensdelning och man ser då en udda frekvens på frekvensräknaren.

onsdag 16 juni 2021

EP-925 PSU issues

 PS-925 felsökning 13.8V nätdel


En vanlig syn på borden, ett nätaggregat som går under många olika namn/märken.

Problemet med detta nätaggregat var att utspänningen blev cirka 3Volt under belastning eller utan belastning,
det var i början ett intermittent fel och radio stänger av för låg spänning för att senare helt sluta ge mer än 3V utspänning.

Söker man på nätet efter PS-925 eller EP-925 hittar man en del information om hur detta nätaggregat fungerar och vanliga modifieringar..

Schemat stämmer ganska bra med innehållet i denna PS-925, det skiljer lite på data på t.ex likriktarbryggan som i denna nätdel var lite klenare sort.

FELET VAR:

Det finns ett antal elektrolytkondensatorer på kretskortet och som brukar vara det första steget i felsökning, dvs. löda av dessa och mäta upp med en s.k LCR mätare. De flesta kondensatorerna var OK men C4 47uF/25V belastade kretsen väldigt mycket. Den inre resistansen var väldigt låg och en ny kondensator löste problemet med endast 3V utspänning.

När man demonterade fronten så lossnade ett antal kopplingskablar, det verkar som med åren så har kablarnas kardeler gått av och vid minsta beröring faller kablar av från lödpunkterna.
Man får helt enkelt gå igenom dessa och göra nya lödändar på kablarna.

Det finns flera svagheter med detta nätagg. 

Värst är kylningen, den interna fläkten startar ofta och är dessutom mycket högljudd redan vid låg konstant belastning, typ att radio står på standby ett tag.
Det har varit nödvändigt att lägga en yttre fläkt på nätaggregatet som konstant suger luft ur lådan.

Det sitter en fläkt på bakre gaveln som styrs med en bimetall termostat, dvs. av eller på.
De två inbyggda kylflänsarna sitter bakom den främre fronten och är stackade på höjden. Mellan fläkt och kylflänsar sitter den tunga transformatorn. Fläkten trycker in luft i lådan bakifrån, runt transformatorn och sen ut genom gälarna på lådlocket. Kylflänsarna får mycket litet luftflöde och blir varma fort.
Gjorde ett försök att öka luftflödet och adderade en konstantgående 24V fläkt direkt på orginalfläkten och ett 270ohms 5W motstånd i serie till likriktarbryggans DC spänning, fläkten låter inte så mycket på den drivspänningen.
Trots denna modifiering blir kylflänsarna varma på låg belastning och det är rätt vanligt att den högljudda orginalfläkten startar och en extern fläkt är nödvändig.

Placeringen av orginalfläkten är inte bra, samt att kylflänsarna inte har ett effektivt kylflöde.

onsdag 9 juni 2021

Fixa kretskort snabbt och enkelt - recap på metoden!

Lite mer om toner transfer experimenten


Har nu jobbat med metoden under ett halvår och det fungerar fortfarande utan större problem.

En handfull projekt har fått sina kretskort gjorda hemma.
Det mesta är ytmonterat och SMT ned till 06 storlekar och ledningsbanor under 0.4mm.
Efter att CAD är klar tills etsningen är klar och kopparbanorna är rengjorda tar det mycket mindre än en timme även för flera kretskort parallellt.

Jämfört med fotoresist på kretskort och hanteringen med ljus och kemikalier i den metoden tycker jag det toner transfer metoden är klart enklare och snabb.

Exempel på några av mina kort ritade för hand i CAD och med laserutskrift.


Jag gör så här

Den transfermaskin för plastfilm jag använder är i orginalskick men duger fint för att göra första steget på transfereringen av toner från papper. Det verkar fungera bra att köra 1.6mm tjock kretskort genom lamineringsmaskinen, om kretskort är placerat mitt på valsen, även om det anger max.0.8mm.

Man skriver ut layouten med laserskrivare på reklampapper (som kommer i brevlådan varje vecka minst).
Man preparerar kretskortet genom att gå över ytan med stålull och sen alkohol för rengöring.

Sen tejpar man med värmetålig tejp fast utskriften på kretskortet på en enda kant av utskriften.
Sen kör man kretskort och utskriften med kanten med tejpen först in i lamineringsmaskinen, sen repeterar man detta tills utskriften verkar ha fastnat på kretskortet, kanske 10gånger eller mer.
Med denna metod så tycks papperet fästa lite på kretskortet och inte flyttas runt i processen.

Eftersom en original lamineringsmaskin har för låg temperatur så går man över till strykjärnet på ull värme :) och värmer på utskriften igen, det krävs högre värme för att tonern ska flytta över till kretskortet permanent.
Sen låter man kortet svalna och lägger kretskortet i vattenbad och väntar på att papperet blir helt genomblött och poröst. 
Men fingrarna gnuggar man av pappret i små skikt till det försvinner och inga pappersfibrer ligger kvar där man ska etsa bort koppar mellan kopparbanorna. Granska med en lupp för att hitta de sista pappersfibrerna som ska bort.

Man kan ju gå direkt på med strykjärnet och hoppa över lamineringsmaskinen om man känner att papperet inte flyttas runt när man värmer runt på pappersytan.

9 av 10 gånger blir resultatet bra på första försöket och man kan etsa.
Absolut vanligast problem är att när man byter till ett annat papper som transfermedia är av "fel" sort och toner överförs dåligt.

Vanliga problem

Man låter inte papperet bli genomblött och börjar gnugga tidigt, då lossnar toner från kretskortet i kanterna där papperet rullas av. Det är inget stort problem eftersom det lätt går att fylla i små hål med en bred permanent marker tuschpenna.

Man har för lite värme eller att kretskortet inte är plant, så en liten del av toner fastnar inte på delar av kretskortet. Beroende på hur stor del som fattas kan man börja om men ny utskrift eller fylla i med tunn eller bred permanent  marker tuschpenna. Strykjärnet är inte helt plant undertill och man får vrida på det på olika sätt så man ser att hela pappersytan är bestruken med värme.

Papperet lossnar från kretskortet när man använder strykjärnet, det händer oftast i ett hörn där värmen bygger upp snabbt och då smälter toner som smetas ut och papperet lossnar samtidigt.  Hörn är ofta fixbara med en bred permanent marker tuschpenna.

Reklampapperet man använder finns i flera utföranden, dels dom lite hårdare, blankare och styva papperssorten och sen den lite mer följsamma och med antydan till fiberstruktur på ytan, den senare sorten har fungerat bäst för att få toner att fastna på kretskortet. har provat med den hårdare sorten ett par gånger och den är inte helt ok eftersom toner inte riktigt vill fästa i kretskortet.
Sen finns det en riktigt lågbudgetvariant av reklampapper, tunt och fiberrik yta, den har varit sämre eftersom toner integreras i papperet och kan inte fästa på kretskortet.
Man får köra ett provskott helt enkelt och sen spara reklambladet tills nästa kommer i brefvlåhdan.

Saker att tänka på

Klipp ur kretskorten i den storlek dom ska ha innan värme läggs på för transfer i lamineringsmaskinen, det märks att kortet kyls av om det är lite större format. Kan man ta i kortet så är det för kallt, det ska helst inte gå att hålla fast kortet med fingrarna innan nästa steg tas.

Om jag kör 1.6mm tjockt kretskort och sätter kortet i lamineringsmaskinen nära en kortända på valsen så fastnar kortet ibland, sätter man det mitt på valsen har jag aldrig fastnat med korten.

Tjocka kretskort är inte plana, man måste jobba med strykjärnet och vrida på det så man ser att hela pappersytan blir uppvärmd.

De vanliga permanent marker pennor som finns i handeln fungerar bra även under en kontrollerad etsning, dvs. man tar upp kortet så fort kopparn är utraderad. Man bör lägga på ett par lager tusch och låta torka in så blir resultatet lika bra som toner transfer. Med ett lager blir det gärna små hål i tuschytan och där når etsmedlet koppparytan.

Granska kortet innan etsning med lupp, man hittar ofta pappersfiber eller små defekter i ledningsbanor eller kanter.

En bra värmetålig tejp är aluminiumtejp, tunn sådan använder jag för att fästa utskriften och även att maskera av undersidan på dubbelsidiga kretskort innan etsning. Aluminiumtejpen är dessutom inte flexibel vilket gör att utskriften hålls kvar i samma position när man börjar med första steget i lamineringsmaskinen.

Man får ha en bit papper kvar på en sida av utskriften där tejpen fäster papper och koppar, mest för att tejpen inte ska ligga över ledningsbanorna och isolera från värme under transferprocessen. Man får alltså en liten bit kretskort över där tejpen sitter

Annat

Lamineringsmaskinen kan användas om man modifierar den så att den når närmare 100 grader eller en temperatur där tonern blir flytande.
Exempel på ändringar i lamineringsmaskinen är att sänka hastigheten på valsen eller ändra på termistorn som känner av värmen. 
Bra att ha en liten handhållen IR temperaturmätare så man kan mäta på både vals och utskrift under processen.